logo

Úvodní stránka Informace o firmě

DCF - úvod hodiny DCF-S hodiny DCF-S1 hodiny DCF-D hodiny DCF-MECH hodiny DCF-ST DCF-SL, SL2, SL3 DCF-L, LRX DCF-SP modul DCF-P přijímač DCF-E přijímač DCF-M

anténa FA2 anténa FA1

DCF-SYM budič smyčky DCF-BSF budič linky DCF-BL

ceník hodin DCF

mail:
info@vaelektronik.cz

pozadí

Přijímač časového kódu DCF-D

Modul DCF-D je určen k řízení sériových displejů. Modul má dvě sériové linky. Linka kódovaná pro přímé připojení sedmisegmentovek na posuvný registr umožňuje připojení displejů DCD-1 až DCF-4 firmy PIK a dále všech displejů se shodným pořadím segmentů. Druhá linka poskytuje časový údaj v BCD formátu a umožňuje připojení ostatních displejů s odlišným zapojením (sedmisegmentovky, LCD, digitrony, itrony).

Přepisový impulz pro přepis z posuvného do záchytného registru je též možné použít jako výstup vteřinových impulzů. Z modulu může být vyveden výstup odbíjení pro realizaci retro hodin.

Katalogový list přijímače DCF-D datasheet DCF-D

Na přijímač DCF-D bylo vydáno prohlášení o shodě. prohlášení o shodě

Pro obzvláště obtížné příjmové podmínky je modul vybaven přípojkou pro aktivní anténu. Aktivní antény typu FA1 a FA2 obsahují zesilovač a krystalový filtr. Anténa ja napájena z modulu.

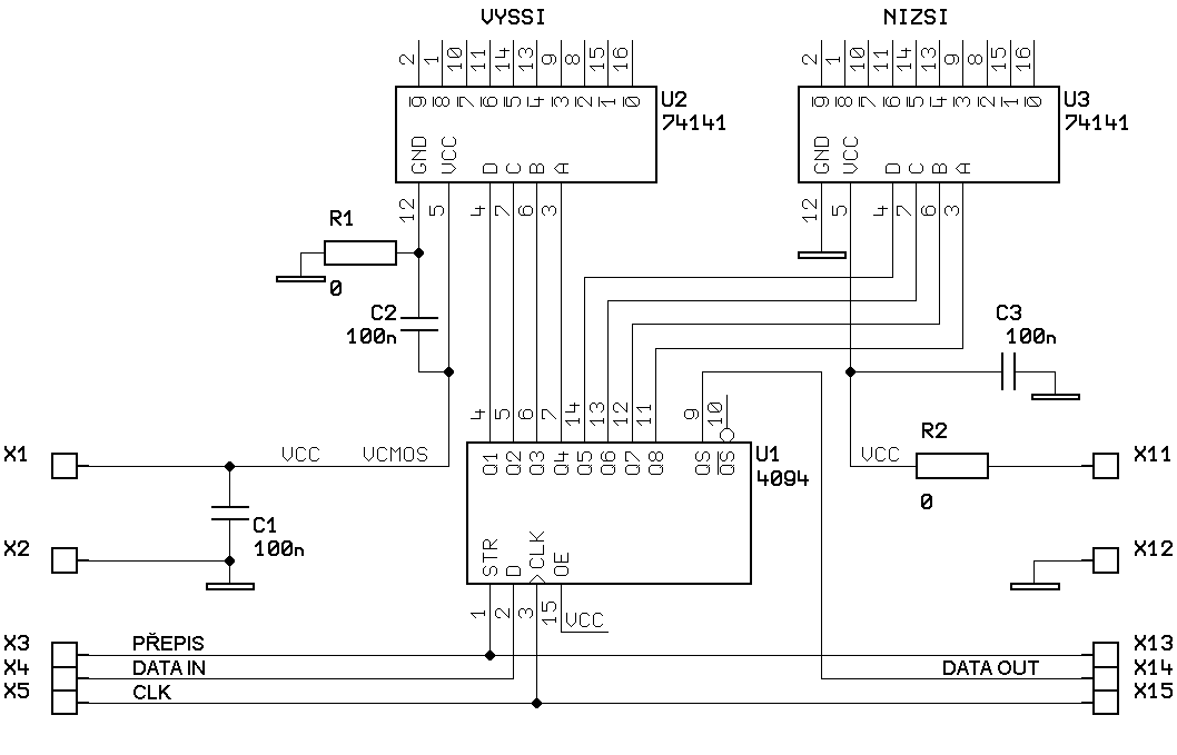
Příklad zapojení displeje retro hodin s digitrony - pouze řídící část, jedno dvojčíslo. Na plošný spoj je nutné dokreslit výstupy k digitronům podle konkrétního typu.
schema je zde

rozmístění je zde

Plošný spoj dvojčísla s digitrony k vytištění v rozlišení 600 DPI je zde

Obvody MH74141 je ještě možné sehnat třeba na www.soucastka.cz

Technické parametry modulu DCF-D

napájecí napětí/proud:    +3 až +15 V / 3 mA
selektivita  +/-20 Hz20 dB
selektivita +/-150 Hz40 dB
rozměry47 x 66 x 23mm