logo

zpět na hlavní menu

úvod kond. mikrofon různé měřící doplňky plošné spoje různé zdroje oprava TV ovladače grafy a vzorce antény vysílač AM různé mimo téma, léčitelství

fotky

stavba domečku

mail:
info@vaelektronik.cz
pozadí

Měřící doplňky

Chceme-li do něčeho vidět, zpravidla k tomu musíme mít patřičné vybavení. Někdy se však stane, že ani přesné měřící přístroje nám příliš nepomohou, protože sledovaný obvod příliš ovlivní. V takovém případě je potřeba použít některá "udělátka", která příslušné měření umožní. Např. osciloskop má běžně vstupní kapacitu 30 pF a s kapacitou šňůry až 60 pF. To na 25 MHz představuje reaktanci 100 Ohmů. Se sondou 1:10 je situace lepší, ale někdy je i těch 7 pF příliš mnoho.

Soustředil jsem zde různé měřící přípravky, které jsem z nějakých důvodů potřeboval udělat a použít.

Zde najdete:

Atenuátor

Útlumový článek s přepínatelným útlumem je nezbytná součást každého signálního generátoru. Na provedení útlumového článku závisí frekvenční rozsah, ve kterém je použitelný. Na vysokých kmitočtech a zejména při nastavení většího útlumu vadí parazitní kapacity a indukčnosti spojů. Atenuátor na obrázku byl hotový za jeden večer a je určený pro měření dlouhovlnných přijímačů DCF. Jeho vstupní a výstupní odpor je 50 Ohm. Po doplnění stínících krytů by mohl být použitelný až do několika MHz. Jednotlivé pí články jsou realizovány v různých paketech otočného přepínače a řadí se za sebou. Poslední rozsah sice není zrovna "košer", protože odpor 400 Ohm narušuje impedanci celého atenuátoru. Protože za ním je zařazen útlum 40 dB, vliv na výstupní impedanci je minimální. Toto zjednodušení dovolí vytvořit další rozsah bez potřeby dalšího paketu. Schema je kreslené jen od ruky, protože nebylo potřeba dělat na počítači plošný spoj. Celkové provedení je vidět zde

Zesilovač k multimetru

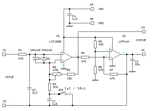
Zesilovač umožňuje měření malých napětí prakticky bez proudového zatížení měřeného obvodu. U zesilovače lze nastavit zesílení 1 a 10. Zesilovač si vytváří virtuální zem a proto lze při jednom napájecím napětí měřit v obou polaritách. Protože zem napájení nesouhlasí s měřící zemí, je vhodné zesilovač napájet z baterie.

Popis zapojení

Zesilovač využívá obvod LTC1050, což je MOS FET operační zesilovač s automatickou kompenzací napěťové nesymetrie. Operační zesilovač přepíná na kmitočtu cca 3 KHz vstupní měřené napětí a nulové napětí (zkratovaný vstup) a změřenou napěťovou nesymetrii v další periodě odečítá od vstupního napětí. Max. hodnota napěťové nesymetrie je 5 mikrovoltů a typická hodnota pod 1 mikrovolt.

Zesilovač je doplněn invertujícím zesilovačem IC2, který vytváří virtuální zem. Na jeho přesnosti nezáleží, protože se jeho výstupní napětí neúčastní měření. Na tomto místě je s výhodou použit zesilovač s menším rozsahem výstupního napětí, protože tím zajistí potřebný minimální rozdíl mezi virtuální zemí a napájecím napětím.

Konstrukce zesilovače

Zde je nutné upozornit pouze na několik detailů:

Parametry zesilovače

vstupní proudpod 1 pA
vstupní napěťová nesymetriepod 5 uV
max. napájecí napětí15 V
max. vstupní napětí při Ucc=9 V15 V

Zesilovač byl zrealizován ve dvou variantách. Jeden se zesílením 1 a 10, druhý s převodem 60 mV / 2 V pro měření na 60 mV bočníkách. U druhého zesilovače byl vynechán obvod pro vytvoření virtuální země a zesilovač je napájen symetrickým napětím +/- 6 V. Zesilovač byl nastaven v kalibrační laboratoři a při spojení se 4,5 místným Metexem se na něm neprojevila pozorovatelná závislost zesílení a driftu na teplotě v rozsahu 23 až 45 st. C. Daleko větší problém, než nestabilita samotného zesilovače, jsou termoelektrická napětí v měřeném obvodu. Proto je nutné dbát, aby byla ve všech přechodech mezi různými materiály stejná teplota.

Teploměr k multimetru

Popis zapojení

Teploměr využívá teplotní závislost úbytku napětí na otevřeném křemíkovém přechodu. Jako čidlo lze použít libovolnou diodu nebo tranzistor. Teplotní závislost je cca -2,1 mV/K a v rozmezí 0 až 100 st. C má výbornou linearitu. Teploměr je samosřejmě použitelný i v širším rozsahu teplot. Pokud se jako teplotní čidlo použije SMD tranzistor s dostatečně tenkými přívody pro zamezení odvodu tepla, je možné teploměr používat i pro měření teploty menších součástek. Z důvodu stability cejchování však není vhodné sondu vystavovat větší teplotě, než 140 st. C.

Teploměr obsahuje stabilizátor referenčního napětí IC1, ze kterého je sonda napájena a zároveň je děličem R4 R5 R6 získáváno protinapětí pro nastavení nuly. Děličem R1 R2 R3 je teplotní závislost sondy upravena na 1 mV/K.

Mechanická konstrukce sondy

Pro sondu jsem použil tranzistor BC849B, přilepený vteřinovým lepidlem na plastový stahovací pásek F0301CV-075 (označení dle GM). Vývody z lakovaného drátu 0,05 mm jsou vedeny po plastovém pásku a na jeho povrchu připojeny na dvojlinku. Spoj je chráněn smrštivou bužírkou (časem bude i fotka). Čidlo je pokryto několika souvislými vrstvami vteřinového lepidla a lze jej i ponořovat do vody.

Nastavení teploměru

Při dodržení těchto teplot v daném pořadí nedochází k ovlivňování nastavení nuly a nastavení není třeba opakovat.

Sonda 1:100 k osciloskopu

Proč sonda 1:100? Protože má malou vstupní kapacitu a velký vstupní odpor. Sonda NENÍ určena pro měření vysokých napětí.

Parametry sondy

vstupní odpor20 MOhm
vstupní odpor nad 100 MHz2K2
zatěžovací impedance1 MOhm, 30 pF
max. vstupní napětí100 V
vstupní kapacita0,8 pF
kmitočtový rozsah0 až 20 MHz

Popis zapojení

Sonda je zdánlivě velmi jednoduchá, je to kompenzovaný odporový dělič. Rezistor R1 zvyšuje impedanci sondy nad 100 MHz a rezistor R6 omezuje odrazy na šňůře nad pracovním kmitočtovým rozsahem. U děliče je nejdůležitější jeho mechanické provedení. Pokusy o sestavení děliče z rezistorů typu RR vedly k neúnosným rozptylovým kapacitám a sonda nejen že při přiblížení ruky chytala brum, ale měnila i frekvenční charakteristiku. Navléknout na dělič bužírku a stínění také nešlo, protože bužírky vykazují značný ztrátový činitel a navíc rezistor se vzhledem k stínění choval jako součástka s rozptýlenými parametry. Deformaci frekvenční charakteristiky prakticky nebylo možné vykompenzovat.

Proto jako jediná možnost bylo sestavení sondy ze součástek SMD velikosti 0805, C3 jako jediný je ve velikosti 1206. Plošný spoj je možné vložit do stínící trubičky, jejíž průměr je podstatně větší, než rozměry součástek. Pro menší nároky je možné stínění vynechat, protože dělič je velmi malý a je umístěn v těsné blízkosti měřícího hrotu. Celý dělič je vložen do trubičky od fixu. Jediný problém nastane s kapacitním trimrem. Zatím jsem neobjevil, kde se v kusovém množství dají koupit trimry cca 20 pF SMD. V jedné sondě jsem měl trimr z hodinek s paralelně připojeným SMD kondenzátorem, do druhé jsem zkombinoval tři pevné kondenzátory SMD bez možnosti nastavování. Také je možné připojit trimr menších rozměrů na konec sondy tak, aby jeho osa byla v ode trubičky.

Plošný spoj ve Formice je navržen tak, aby dělič byl co nejmenší. Proto leží R2 a C1 nad sebou a stejně i dvojice R3 C2 a R4 R5. Rezistory je vhodné pokládat tak, aby se nedotýkaly odporovou vrstvou kondenzátorů.

Je třeba si uvědomit, že i šňůra tvoří součást kapacity děliče. Proto je nutné používat kabílek s kvalitním dielektrikem z PE, nejlépe pěnový. Nelze použít mikrofonní šňůru s PVC izolací středního vodiče, protože ztrátový činitel deformuje frekvenční charakteristiku sondy. Hodnoty kapacit C1 a C2 uvedené ve schematu vyhoví pro šňůru délky 80 cm s pěnovým dielektrikem a s tenkým vnitřním vodičem. Pro šňůru s větší kapacitou nelze sondu skompenzovat a je nutné C1 a C2 zvětšit na 1,8 až 2,2 pF. I tak má sonda vstupní kapacitu cca 1 pF, což měřený obvod ovlivní minimálně.

Frekvenční vlastnosti sondy jsou dány převážně šňůrou. Ta je vždy z principu impedančně nepřizpůsobená a nutně se u ní musí na vyšších kmitočtech projevit její vlnový charakter. Proto je sonda použitelná jen na kmitočtech, kde je délka šňůry mnohem menší, než délka vlny. Prakticky vyhoví do 20 až 30 MHz.

Sonda 1:1 k osciloskopu

Tato sonda má vstupní kapacitu cca 1 pF a téměř nekonečný vstupní odpor.

Parametry sondy

vstupní odpor>1000 MOhm
vstupní kapacitacca 3,5 pF
kmitočtový rozsah10 MHz
napájecí napětí+9 a -9 V (max. +15 a -15 V)
rozsah vstupních napětí-5 až +5 V (při nap. +-15 až +-10V)

Popis zapojení

Sonda obsahuje emitorový sledovač, první stupeň s tranzistorem J-FET. Výhodou tranzistoru J-FET proti MOSFET je jeho mnohem větší odolnost proti proražení řídící elektrody. Izolace řídící elektrody je u J-FET tvořena přechodem v závěrném směru. Při překročení závěrného napětí přechod funguje jako zenerova dioda a pokud se omezí proud, tranzistor se nezničí.

Výstupní napětí je proti vstupnímu o pár desetin voltu posunuto, což lze vykompenzovat posuvem paprsku osciloskopu. Sonda není vhodná pro sledování velkých VF napětí. Tato napětí by se na sondě mohla detekovat a na osciloskopu bychom viděli něco úplně jiného, než tam ve skutečnosti je.

Sonda 100:1 k osciloskopu

Výrobci osciloskopů dobře vědí, proč u svých přístrojů nedělají citlivější vstupy. Brání tonu dvě věci, a to šum a stabilita posuvu paprsku. Zesilovač se vstupním odporem 1 MOhm by měl mít i na nejcitlivějším rozsahu šum menší, než je šířka paprsku. Při použití sondy 1:10 je vstup na nejcitlivějším rozsahu zatížen pouze odporem 1 MOhm a kapacitou cca 60 pF (30 vstupní dělič a 30 má šňůra sondy). Pokud tedy chceme signál zesílit, musíme nějakým způsobem redukovat šumové napětí předzesilovače. K tomu máme jen dvě možnosti. Snížit vstupní impedanci a snížit šířku pásma. Protože u citlivého vstupu není možné zachovat potřebnou stabilitu stejnosměrné složky, musí být předzesilovač střídavý.

Popis zapojení

Sonda obsahuje dvoustupňový zesilovač, první stupeň opět s tranzistorem J-FET.

Dosažené parametry

Tím, že se sonda k měřenému obvodu připojí přímo, je její vstup zatížen měřeným obvodem. Nejnižší odpor, na který se sonda ještě impedančně přizpůsobí, je cca 3 KOhmy. Při dalším snižování odporu je už šumové napětí sondy konstantní. Výstupní mezivrcholová hodnota šumového napětí sondy je přibližně 5 mV při vstupu naprázdno a 1 mV při zkratovaném vstupu. Frekvenční rozsah je 30 Hz až 300 KHz, takže se sonda hodí spíše pro měření na NF zařízeních.

NF milivoltmetr - doplněk k multimetru

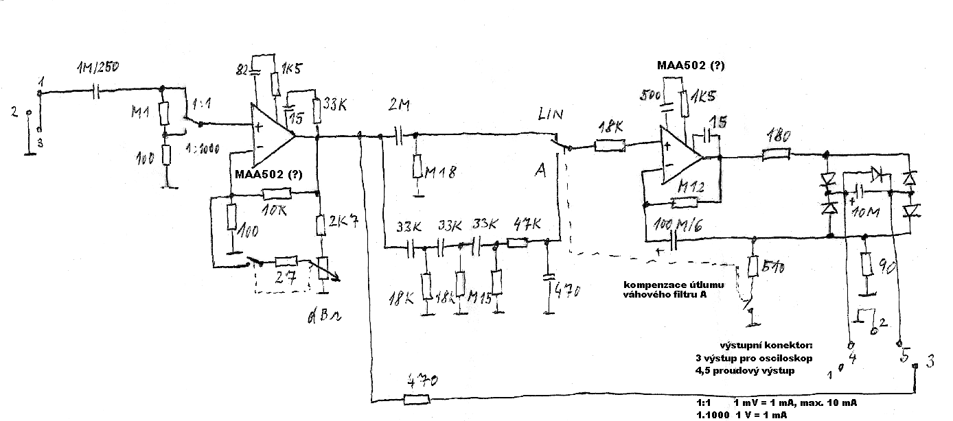
Když jsem si kdysi dávno dělal NF milivoltmetr, připadalo mi zbytečné pro občasné použití dělat kompletní přístroj. Proto jsem využil běžný ručkový měřicí přístroj a k němu jsem připojil měřicí zesilovač s usměrňovačem. Při využití proudových rozsahů jsem získal možnost měření v poměru 1:200 pro plnou výchylku (50 uA až 10 mA) a na přípravku stačilo přepínat rozsah pouze 1:1000 . Tím lze obsáhnout měření v rozsahu 50 uV až 10 V. Milivoltmetr byl ještě doplněn váhovým filtrem typu A a potenciometrem pro nastavení relativní nuly při měření poměru napěťových úrovní.

Zapojení vzniklo ještě v době, kdy jsem neměl ani tušení, že jednou budu všechno dělat na počítači. Proto je schema jen naskenované a operační zesilovače MAA502 již také jaxi vyšly z módy. Jako vhodná náhrada by se daly použít uA709, nebo LM318. Pro usměrňovač je potřeba rychlejší zesilovač, aby mohl rychle a tím s minimální přídavnou chybou překonávat průchody nulou, kdy diody nevedou. U připojeného přístroje se předpokládá napěťový úbytek 300 mV, takže dioda připojená paralelně k výstupu omezuje při přetížení proud na dvojnásobek rozsahu.

Popis zapojení

Popisovat celý milivoltmetr je asi zbytečné, takže jen pár postřehů. Vstupní zesilovač se zesílením 100 je využitý zároveň jako zesilovač pro osciloskop a má mezní kmitočet cca 100 KHz. Zapojením potenciometru (vyřazuje se svým vypínacím kontaktem) lze nastavit vztažnou úroveň při měření poměru napětí. Při velkém rozsahu regulace měl obvod s původním OZ deformovanou charakteristiku. Při větším zesílení se snižoval mezní kmitočet a při malém docházelo až k zakmitávání okolo 200 KHz. Rozumný rozsah regulace je +- 10 dB, s lepším operákem i více.

Váhový filtr A má určitý malý útlum i na středních kmitočtech, což je kompenzováno zařazením paralelního odporu 510 Ohmů k odporu určujícímu rozsah usměrňovače. Důvod, proč tam není 100 ale 90 Ohmů, je v převodu mezi střední hodnotou, kterou připojený přístroj ukazuje, a efektivní hodnotou, na kterou je cejchován.

Napájení +- 12 až 15 V (nestabilizované) je získáno z 9 V napaječe, u kterého byl upraven usměrňovač pro získání symetrického výstupu.

Několik rad pro správné měření

Při měření poměru signálu k šumu lze měřit podle staré terminologie buď odstup cizích napětí, nebo odstup rušivých napětí. Odstup cizích napětí se měří jako poměr mezi plnou úrovní a šumu měřeného lineárně přes celé akustické pásmo. Při měření rušivých napětí se šum měří přes váhový filtr. Ten má frekvenční charakteristiku podobnou charakteristice sluchu pro malé hlasitosti a výsledek měření přesněji vystihuje to, co opravdu slyšíme.

Vztažná úroveň používaná např. v telekomunikacích je 1 mW na 600 Ohmech, to je 0,775 V. V elektroakustických zařízeních se často používá úroveň o 6 dB větší, to je 1,55 V. S impedančním přizpůsobením si nikdo příliš starosti nedělá, protože pro vznik odrazů by NF vedení muselo mít délku minimálně 4 km při 18 KHz. Proto se často používá u zdroje signálu menší impedance a u zátěže větší.

VF sonda

VF sonda slouží pro detekci malých VF napětí. Popisovaná sonda měří lineárně napětí cca od 0,5 mV do 5V, takže je použitelná i jako VF milivoltmetr. Celá dokumentace je zde. sonda VF
Plošný spoj je v rozlišení 600 DPI. Na fotkách je prototyp, který vzniknul ještě před konečnými změnami plošného spoje. Proto tam visi různě součástky na drátech.

Sonda pracuje na kompenzačním principu. Výstupní napětí detektoru je porovnáváno s pomocným detektorem, na který je přiváděno napětí z oscilátoru. Rozdílovým napětím je regulováno výstupní napětí oscilátoru a řídící napětí úměrné výstupu oscilátoru je vyvedeno jako výstupní napětí sondy. Tento princip kompenzuje nelinearitu detektoru.

Detektor vlivem své nelinearity snižuje citlivost s klesajícím vstupním napětím. Při vstupním napětí v řádu desetin milivoltu je detekované napětí v mikrovoltech, proto je použit zesilovač s napěťovou nesymetrií menší, než 5uV (typická hodnota 0,5uV). S běžným operačním zesilovačem by byla citlivost sondy minimálně o řád horší.

Detektor sondy pracuje bez předpětí. S předpětím by sice měl vyšší citlivost pro malá napětí, ale při rozdílných teplotách obou detekčních diod by vznikala napěťová nesymetrie a tím by skutečně využitelná citlivost sondy klesla. Podobnou sondu s předpětím používám již 10 let a při měření v místě, kde se před tím pájelo, ujede nula až o 10 mV.

Popis zapojení

Napětí detekované na dvojdiodě D1 je přivedeno na invertující vstup zesilovače U1. Výstup zesilovače je zaveden na vstup analogového multiplexeru, jehož část A pracuje jako střídač, který přepíná mezi výstupem zesilovače a zemí. Část B a C pracuje jako oscilátor. Výstup střídače je přiveden na filtr L1 C5, který natvaruje obdélníkový průběh na sinusový. Pokud by detektor porovnával vstupní, zpravidla sinusové napětí s obdélníkovým, docházelo by na nelinearitě detektoru k chybě závislé na velikosti napětí. Filtr je vazebním odporem R4 zatlumen na činitel jakosti cca 4, aby teplotní závislost kapacity C5 (hmota X7R) neměla vliv na přesnost měření. Frekvence a střída oscilátoru je závislá na napájecím napětí. Pro přibližnou kompenzaci slouží obvod R19, R20, D3.

Řídící napětí je přes dělič R5 R6 R7 přivedeno na vstup zesilovače U2. Odporový dělič dělí v poměru, jaký odpovídá poměru efektivní a dvojnásobku střední hodnoty napětí oscilátoru a kompenzuje ztráty na filtru L1C5. Výstupní zesilovač umožňuje připojení voltmetru, který při přepínání rozsahů mění vstupní odpor. Odpor R8 na výstupu má zabránit poškození měřícího přístroje přepnutého na nízký rozsah. Podle max. vstupního proudu měřidla je možné odpor změnit. Zesilovač může být dle potřeby vybaven přepínáním rozsahů 10:1 a 100:1 pomocí odporů R10, R11 a přepínače SW1. Pokud je sonda použita pouze ve spojení s měřidlem, kde se rozsah určen vnějším sériovým odporem, není U2 potřeba.

Konstrukce sondy

Sonda je realizována na oboustranném neprokoveném plošném spoji. Součástky SMD jsou po obou stranách desky, i pod pouzdry DIL obvodů. Průchody skrz desku jsou na vývodech součástek. Na sondu je nutné vyrobit stínící kryt. Dvojdioda HSMS2822 je pájena opačně, nápisem k desce.

K dispozici jsou dvě verze plošného spoje, a to s pevným a s vyměnitelným detektorem. Výměna detektoru nemá na kalibraci sondy vliv, jedinou podmínkou jsou shodné parametry obou diod. Detektor pevně spojený se sondou je osazen dvojdiodou HSMS2822 se závěrným napětím 15V a se vstupní kapacitou 0,8 pF. Sonda je použitelná cca do 1 až 2 GHz, ale nad 500 MHz je nutné počítat s podstatně nižší přesností měření v důsledku geometrických rozměrů detektoru. Maximální měřené napětí je dle napájecího napětí 3 až 5V.

Pro verzi s vyměnitelným detektorem je možné postavit i detektor s dvojdiodou BAT15. Dioda má vstupní kapacitu cca 0,35 pF a je použitelná až do 10 GHz, ale závěrné napětí jen 4V nedovoluje měření větších napětí, než 1,3V ef. Diodu je možné velmi snadno zničit elektrostatickým nábojem, proto tento detektor nedoporučuji začátečníkům. Vstupní dioda detektoru je vysokofrekvenčně oddělena pomocí odporů R1 a R2, což snižuje pravděpodobnost zničení a zlepšuje podmínky měření. Zem sondy však musí být spojena s kostrou měřeného obvodu. K sondě lze vyrobit též jiné detektory, např. v koaxiálním provedení a se zakončovacím odporem. Detektor může být se sondou spojený i přes kus stíněné dvojlinky. Sonda s dvěma přepínatelnými detektory též může být součástí PSV-metru pro výkony řádově mW.

Pro připojení vyměnitelného detektoru se osvědčily na straně sondy kolíky z lišty S1G20S a na straně detektoru dutinky ze starých konektorů FRB. Spojení je mechanicky dostatečně pevné a odolné proti ohýbání. Pro vstupní špičky se osvědčily dutinky z lišty BL08G, u kterých rozdvojený konec zkrátíme a připájíme k desce. Mají malý průřez a tím omezují přenos tepla z měřeného obvodu do detektoru.

Postup nastavení

Nejprve je nutné naladit trimrem R13 oscilátor na rezonanci filtru. Na vstup sondy přivedeme VF napětí 0,1 až 1V a ladíme na minimální výstupní napětí. Indukčnost L1 se s rostoucím proudem zvětšuje a proto je rezonanční kmitočet filtru je závislý na velikosti vstupního napětí. Chyba rezonančního kmitočtu je v rozsahu napětí 10 mV až 3V cca 6%. Pro symetrickou odchylku kmitočtu a tím i minimální chybu měřeného napětí je optimální nastavovat kmitočet při vstupním napětí cca 0,3V. Ladíme s nasazeným stínícím krytem, protože kryt tlumivku L1 rozladí.

Po odpojení vstupního napětí a zkratování vstupu má sonda na výstupu ukazovat nulu. Výstupní zesilovač je nutné nastavit trimrem R16 tak, aby se výstupní napětí právě začínalo nepatrně zvedat od nuly. U zesilovače 0s jednou polaritou napájení nemůže jít výstup do záporné polarity a proto není vidět, když je napěťová nesymetrie rozjetá do záporné hodnoty. Pokud jsou osazeny odpory R10, R11 a přepínač SW1, je výhodné nastavení provádět na rozsahu 100:1.

Nakonec sondu připojíme na VF napětí o známé velikosti a trimrem R7 nastavíme odpovídající výstupní napětí. V amatérských podmínkách bývají s kalibrací VF zařízení problémy. K nastavení stačí i NF generátor, osciloskop a multimetr, protože sonda měří již od 10 KHz. Na vstup osciloskopu přivedeme známou hodnotu stejnosměrného napětí, např. 1V. Napětí kontrolujeme multimetrem. Zkontrolujeme, případně nastavíme citlivost osciloskopu tak, aby napětí posunulo paprsek o celý počet dílků. Potom k osciloskopu připojíme NF generátor naladěný přibližně na 20 KHz. Kmitočet se nesmí shodovat s kmitočtem oscilátoru sondy. Velikostí napětí generátoru a posuvem paprsku nastavíme stejnou mezivrcholovou hodnotu napětí, jako mělo před tím stejnosměrné napětí. Efektivní hodnota napětí sinusového průběhu je 0,3536 mezivrcholové hodnoty. Napětí připojíme na vstup sondy a trimrem R7 nastavíme odpovídající výstupní napětí. Tím je sonda nastavena a připravena k měření.

parametry sondy:

napájecí napětí>9V (max. 15V)
rozsah měřených napětí0,5 mV až 5V ef *
frekvenční rozsah10 KHz až 1 GHz

*omezení max. měřeného napětí je závislé na napájecím napětí sondy: při napájení 9V max. 3V, při 12V max. 4V, při 15V max. 5V

Možná vylepšení

Cívka L1 vykazovala při malém napětí, cca do 10 mV, menší indukčnost a to způsobuje chybu linearity sondy. Pokud má být zapojení sondy použito jako součást nějakého přístroje, např. PSV metru, kde nezáleží na rozměrech, je výhodné na pozici L1 použít cívku typu 09P. Ta by snad měla mít menší závislost indukčnosti na proudu. Také oscilátor z analogového multiplexeru nepatří k nejpřesnějším. Při stabilizovaném napájení je všechno v pořádku, ale jeho kmitočet a střída se s napětím v rozsahu 6 až 15V mění až o 40%. Závislost je sice v rámci možností korigována, ale mnohem lepší výsledky by dával oscilátor s 555. Jenže se mi už nechtělo překreslovat tišťák.

Zkušenosti s provozem

Optimální je používat sondu ve spojení s analogovým měřícím přístrojem. Zpravidla nás při ladění zajímá pouze jak se napětí mění a k tomu je analogové zobrazení vhodnější. Detektor sondy musí být při měření vyšších kmitočtů vysokofrekvenčně přizemněn co nejblíže měřenému místu. Pro ochranu detektoru před zničením je nutné, aby zem sondy byla připojena dříve, než živý konec. Proto má sonda zemnící kabílek, který spojíme s kostrou měřeného obvodu a stejnosměrně oddělenou zemnící špičku pro VF přizemnění detektoru. Proto se nemusíme bát, že v měřeném obvodu něco zkratujeme.

Pro slaďování někdy stačí pouhé přiblížení sondy, nebo je možné mezi špičky detektoru připojit smyčku z drátu a na slaďovaný obvod se navázat induktivně. Zde platí že čím menší je vazba na slaďovaný obvod, tím méně jej sonda ovlivňuje.